Discuss the BigJimny Shop and Website in this section. Whats good, whats bad, whats ugly! - what would you like to see!
For Smoggy
12 May 2013 20:59 #70574
by mlines
Martin
2003 M13 early KAP build.
3" Trailmaster lift with 1.5 Spacers on front
Customised winch bumper and roll cage
235/85R16 Maxxis Bighorns on 16" Rims, 4:1 Rocklobster, Rear ARB locker and on-board air
Corrected arms all-round, rear disks, Recaro seats and harnesses
For Smoggy was created by mlines
SJ Hub
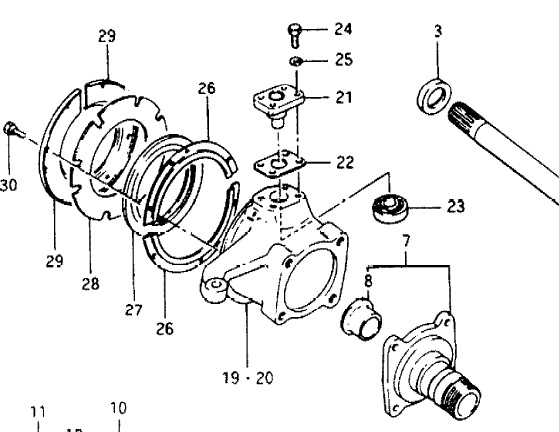
Part 29 (Retainer) – 2 off – RRP £18.62 Each :ohmy:
Part 28 (Pad) 45624-63001 – 1 off – RRP £8.42 Each
Part 27 (Seal) 09285-00002 – 1 off – RRP £15.54 Each
Part 26 (Retainer 45623-80001 – 2 off – RRP £32.60 Each :ohmy:
Part 29 (Retainer) – 2 off – RRP £18.62 Each :ohmy:
Part 28 (Pad) 45624-63001 – 1 off – RRP £8.42 Each
Part 27 (Seal) 09285-00002 – 1 off – RRP £15.54 Each
Part 26 (Retainer 45623-80001 – 2 off – RRP £32.60 Each :ohmy:
Martin
2003 M13 early KAP build.
3" Trailmaster lift with 1.5 Spacers on front
Customised winch bumper and roll cage
235/85R16 Maxxis Bighorns on 16" Rims, 4:1 Rocklobster, Rear ARB locker and on-board air
Corrected arms all-round, rear disks, Recaro seats and harnesses
Please Log in or Create an account to join the conversation.
12 May 2013 21:05 #70575
by mlines
Martin
2003 M13 early KAP build.
3" Trailmaster lift with 1.5 Spacers on front
Customised winch bumper and roll cage
235/85R16 Maxxis Bighorns on 16" Rims, 4:1 Rocklobster, Rear ARB locker and on-board air
Corrected arms all-round, rear disks, Recaro seats and harnesses
Replied by mlines on topic For Smoggy
Some sample gearbox prices
24432 - 83001 3 units 55.82 each - Syncro ring (High speed_
24431 - 83001 2 units - £60.01 each - Syncro ring (Low speed)
24432 - 83001 3 units 55.82 each - Syncro ring (High speed_
24431 - 83001 2 units - £60.01 each - Syncro ring (Low speed)
Martin
2003 M13 early KAP build.
3" Trailmaster lift with 1.5 Spacers on front
Customised winch bumper and roll cage
235/85R16 Maxxis Bighorns on 16" Rims, 4:1 Rocklobster, Rear ARB locker and on-board air
Corrected arms all-round, rear disks, Recaro seats and harnesses
Please Log in or Create an account to join the conversation.
23 May 2013 21:52 #71513
by kirkynut
The underdog often starts the fight, and occasionally the upper dog deserves to win - Edgar Watson Howe.
My Jimny Thread Here: www.bigjimny.com/index.php/forum/8-my-ji...on-continues?start=0
Replied by kirkynut on topic For Smoggy
Why is Smoggy interested in SJ hubs? Do you have a plan Smoggy?
Item 28, the felt pad, I wonder if it's the right diameter to be used on a Jimjam? Anyone know? It would make a much better seal as I remember my old SJ got nothing in it's swivels but the Jimjam gets water in easily.
Kirkynut
Item 28, the felt pad, I wonder if it's the right diameter to be used on a Jimjam? Anyone know? It would make a much better seal as I remember my old SJ got nothing in it's swivels but the Jimjam gets water in easily.
Kirkynut
The underdog often starts the fight, and occasionally the upper dog deserves to win - Edgar Watson Howe.
My Jimny Thread Here: www.bigjimny.com/index.php/forum/8-my-ji...on-continues?start=0
Please Log in or Create an account to join the conversation.
- RichiesJimny
- New Member
-

Public
Less
More
- Thank you received: 0
23 May 2013 22:15 #71517
by RichiesJimny
Replied by RichiesJimny on topic For Smoggy
He's got sj axles fitted to the jimny.
Please Log in or Create an account to join the conversation.
- Smoggy
- New Member
-

Public
Less
More
- Thank you received: 0
23 May 2013 22:16 #71518
by Smoggy
Replied by Smoggy on topic For Smoggy
No plan Kirky :laugh:
No I have an SJ front axle with chromo 4340 shafts (much thicker than the Jimny ones
)
I bought it from Gazwell just over a year ago complete with ARB locking differential.
I can measure the felt pad size for you if you like.
No I have an SJ front axle with chromo 4340 shafts (much thicker than the Jimny ones
I bought it from Gazwell just over a year ago complete with ARB locking differential.
I can measure the felt pad size for you if you like.
Please Log in or Create an account to join the conversation.
24 May 2013 04:46 #71528
by kirkynut
Oh, I see, you have put your plan.into action already, sorry - I can't keep up with what everyone has been up to!
If you could measure the internal diameter and external diameter of the felt pads I would be grateful please.
Even if they are close but not exact I imagine they could be cut and made to clamp on over the seal. If they are too big they would just gape.
Kirkynut
The underdog often starts the fight, and occasionally the upper dog deserves to win - Edgar Watson Howe.
My Jimny Thread Here: www.bigjimny.com/index.php/forum/8-my-ji...on-continues?start=0
Replied by kirkynut on topic For Smoggy
Smoggy wrote: No plan Kirky :laugh:
No I have an SJ front axle with chromo 4340 shafts (much thicker than the Jimny ones)
I bought it from Gazwell just over a year ago complete with ARB locking differential.
I can measure the felt pad size for you if you like.
Oh, I see, you have put your plan.into action already, sorry - I can't keep up with what everyone has been up to!
If you could measure the internal diameter and external diameter of the felt pads I would be grateful please.
Even if they are close but not exact I imagine they could be cut and made to clamp on over the seal. If they are too big they would just gape.
Kirkynut
The underdog often starts the fight, and occasionally the upper dog deserves to win - Edgar Watson Howe.
My Jimny Thread Here: www.bigjimny.com/index.php/forum/8-my-ji...on-continues?start=0
Please Log in or Create an account to join the conversation.
Time to create page: 0.145 seconds
